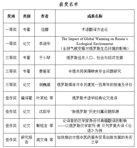
2026年1月,黑龙江省社科联公布了第二十一届黑龙江省社会科学优秀成果奖拟获奖名单,我中心共斩获包括2个一等奖、3个三等奖、4个佳作奖在内的9个奖项。
黑龙江省社会科学优秀成果奖是省内哲学社会科学领域最高级别的权威奖项。本届评奖周期由两年调整为三年,奖项数量保持不变,申报竞争尤为激烈。该奖项不仅是对个人研究成果的认可,更是衡量单位整体科研实力的重要标尺。此次申报组织及最终评奖结果不仅展示了我中心教研人员的科研能力和水平,而且充分体现了我中心对科研工作的高度重视与积极投入,反映出科研组织工作的扎实成效。下一步,中心将持续深化有组织科研,着力激发创新活力,提升科研整体竞争力,推动科研工作实现更高质量、更有效率、更可持续的发展。
